2025年三校生职业技能测试免试申请须知

时间:2025-04-16浏览:10作者:来源:阳光招生责任编辑:设置

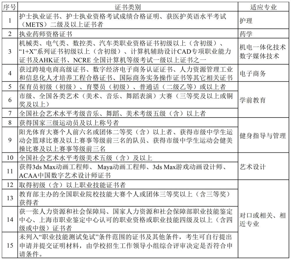
         第一院校志愿报考本校,符合以下条件之一的考生可免试职业技能测试科目,成绩以职业技能测试满分计入:符合免试资格的考生,于430日前扫描二维码提交相关材料,逾期视作自动放弃。


关闭
返回原图
/